Smart Grid

Grid Modernization Explained

Grid modernization improves the electric power system with smart technologies, automation, and renewable integration. It enhances grid reliability, resilience, and efficiency while enabling two-way communication, distributed energy resources, and better outage response for future-ready power delivery.   Understanding Grid Modernization? Grid modernization is the process of upgrading the electric grid with intelligent systems to improve reliability, resilience, and efficiency. Grid modernization builds on the broader foundation of the Smart Grid, where digital communication, automation, and real-time control improve how utilities plan, operate, and protect the power system. We can build a more sustainable, resilient, and efficient power grid by integrating…
View more

Download Our FREE Smart Grid Handbook

Automation of T&D Systems Handbook

This 100+ page handbook is filled with the very latest practical information on SCADA, substation automation, automated mapping/facilities management (AM/FM), and geographic information systems (GIS). This book is ideal for utility T&D automation specialists.

The automation of T&D systems involves the integration of advanced technologies such as real-time monitoring, remote control, fault detection, and predictive analytics to enhance grid performance, reliability, and safety. In this handbook, we explore the fundamental principles behind the automation of power transmission and distribution, along with the latest innovations in Supervisory Control and Data Acquisition (SCADA) systems, Distribution Management Systems (DMS), and advanced metering infrastructure (AMI). We also cover the impact of smart grid technologies, renewable energy integration, and the growing role of digitalization in modernizing electrical networks.

Designed for electrical engineers, system operators, planners, and researchers, this resource provides a thorough understanding of the strategies, tools, and technologies used to automate T&D systems, improve operational efficiency, and ensure grid stability. With a practical approach to real-world applications, the handbook highlights the benefits of automation in reducing operational costs, minimizing downtime, and enhancing fault detection and recovery.

As the global energy landscape evolves, the Automation of T&D Systems Handbook offers crucial insights into how automation is revolutionizing the way we manage and distribute electricity. This guide is an invaluable resource for professionals looking to stay ahead in the rapidly advancing field of smart grid technology and the automation of electrical systems.

Latest Smart Grid Articles

Substation SCADA

Substation SCADA provides real-time monitoring, control, and automation for substations using RTUs, HMIs, and protocols like IEC 61850 and DNP3, improving grid reliability, fault detection, and operational efficiency.   Applications of Substation SCADA in Modern Power Systems Substation SCADA and Intelligent Automation In a modern electrical grid, where reliability, speed, and remote control are essential, substation SCADA systems form the backbone of intelligent automation and control. These systems integrate advanced hardware, fibre-based networks, and standardized protocols to deliver real-time insights, enable proactive fault detection, and optimize electrical power distribution. A well-designed substation SCADA implementation is more than a control system—it is…
View more

SCADA Architecture

SCADA architecture describes how field devices, control networks, and supervisory software are organized to monitor, automate, and manage industrial and utility systems, supporting real-time visibility, reliable communication, and coordinated control.   SCADA Architecture – System Design Supervisory control and data acquisition systems do not succeed or fail on software alone. Their reliability is shaped by how sensors, controllers, communication paths, and operator tools are arranged into a coherent structure. SCADA architecture is the framework that enables this coordination, especially in environments where equipment is geographically dispersed, and operational decisions must be made quickly and with confidence. In practice, architecture decisions…
View more

SCADA Cybersecurity

SCADA cybersecurity protects industrial control systems from cyber threats, ensuring safe, reliable grid operations. It prevents unauthorized access, malware, and data breaches in energy, water, and utility infrastructures.   SCADA Cybersecurity Overview and Best Practices The Growing Importance of Industrial Security As critical infrastructure grows more connected, protecting supervisory control and data systems from cyber threats becomes essential. Once isolated, these control environments are now digitally linked to corporate networks, exposing them to sophisticated cyber attacks. SCADA cybersecurity isn’t just a technical concern—it’s a fundamental requirement for safety and operational continuity. If you're new to the subject, start with this…
View more

Smart Substation and the Evolving Grid

Smart substation systems use digital sensors, IEC 61850 communications, IEDs, and real time analytics to automate protection, monitoring, and control, improving reliability, power quality, cybersecurity, and DER integration across modern substations.   The Smart Substation Explained A smart substation is best understood not as a single technology shift, but as a change in how substations behave day to day. Instead of acting as largely silent infrastructure that only draws attention during failures, these facilities now observe themselves continuously, exchange information digitally, and react at machine speed when conditions change. Protection, control, and monitoring are no longer isolated functions handled by…
View more

Coordinated Protection, Control Automation Schemes

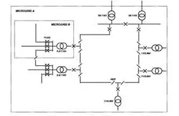
Coordinated automation schemes optimize grid operations with substation automation, SCADA, IEC 61850 interoperability, protective relays, and load shedding, enabling real-time control, fault isolation, and DER integration for resilient, efficient power system performance.   Coordinated Automation Schemes Explained for Electrical Professionals Widespread concerns over the environmental impact of traditional transmission connected thermal generating units are driving the installation of a significant level of generation within distribution networks. The term microgrid refers to the coordinated integration of small-scale distributed or microgeneration within the lower voltage levels of the distribution network, facilitated through the formation of semi-autonomous zones covering a relatively small geographical…
View more

SCADA Monitoring

SCADA monitoring provides real-time data acquisition, system diagnostics, and remote control for power systems. It improves operational efficiency, enhances reliability, and enables preventive maintenance for substations, industrial facilities, and utility grids using smart automation.   Understanding How SCADA Monitoring Works SCADA monitoring plays a central role in the supervision and operation of modern industrial systems. By integrating hardware, software, and communication infrastructure, operators can monitor and control critical equipment across vast physical distances remotely. In today’s power, manufacturing, and oil and gas sectors, the ability to gather and act on real-time data is essential for maintaining system efficiency, reliability, and…
View more
Read All Smart Grid Articles

Smart Grid News



Smart Grid Articles From ET Magazine

AI at the Substation Edge: Digital Twins and Predictive Maintenance for Transformers and Switchgear

AI at the Substation Edge: Digital Twins and Predictive Maintenance for Transformers and Switchgear

From Data Collection to Insight Modern substations generate vast amounts of data—temperatures, gas levels, vibrations, contact wear, and breaker operations. Historically, much of it went unused. Now, with advances in edge computing and AI, that data can be analyzed in real time to forecast failures before they happen. A digital twin models the behavior of a physical asset, updating continuously with sensor input. When combined with machine-learning algorithms, it becomes a powerful tool for predictive maintenance. How Predictive Maintenance Works AI systems learn normal operating patterns from historical data and flag deviations that may signal early degradation. This approach replaces…
View more
Deterministic Communications for Protection: TSN + Private 5G from the Yard to the Control Room

Deterministic Communications for Protection: TSN + Private 5G from the Yard to the Control Room

Time-Sensitive Networking (TSN) and private 5G networks promise deterministic, low-latency communication for modern protection and control—extending real-time reliability beyond the substation fence. Why Determinism Matters In protection systems, milliseconds determine success or failure. A delayed trip signal can cause catastrophic equipment damage or cascading outages. Traditional Ethernet networks, while fast, are not inherently deterministic—packet collisions, jitter, or congestion can alter delivery times. For protection, that uncertainty is unacceptable. Time-Sensitive Networking (TSN) resolves this issue by creating predictable Ethernet traffic through scheduling, prioritization, and synchronization. Each critical data flow is assigned guaranteed bandwidth and timing, ensuring that GOOSE or sampled-value messages…
View more
Inside the Digital Substation Upgrade: Migrating to IEC 61850 Ed. 2.1, Process Bus, and Interoperable Testing

Inside the Digital Substation Upgrade: Migrating to IEC 61850 Ed. 2.1, Process Bus, and Interoperable Testing

From Hardwiring to Data Networking The modernization of substations is as much a communications revolution as a protection one. For decades, copper conductors carried analog signals from instrument transformers to relays and controls. Each new circuit meant more wiring, more panels, and more room for error. IEC 61850 changes that model completely. By transforming measurement and protection data into digital packets, it turns the substation into a high-speed data network rather than a web of hardwired signals.The adoption of Edition 2.1 refines this transformation. It corrects earlier ambiguities, improves interoperability guidance, and formalizes testing procedures. These refinements may sound technical,…
View more
Zero-Trust Substations: How CIP Is Shifting from Perimeter Defense to Continuous Vendor and Supply-Chain Risk Management

Zero-Trust Substations: How CIP Is Shifting from Perimeter Defense to Continuous Vendor and Supply-Chain Risk Management

Utilities are rethinking cybersecurity. The zero-trust model replaces perimeter defense with continuous verification—of every device, vendor, and data path—across the substation and supply chain. The End of Perimeter Thinking For decades, substation cybersecurity meant building walls: firewalls at the perimeter, limited physical access, and segmented control systems. The assumption was simple—keep bad actors out, and everything inside the fence is safe. But as substations evolve into digital, data-driven nodes within the smart grid, that assumption no longer holds. Today, cyber threats often arrive not through the gate but through trusted vendors, firmware updates, and networked devices already inside the perimeter.…
View more

Sign Up for Electricity Forum’s Smart Grid Newsletter

Stay informed with our FREE Smart Grid Newsletter — get the latest news, breakthrough technologies, and expert insights, delivered straight to your inbox.

Electricity Today T&D Magazine Subscribe for FREE

Stay informed with the latest T&D policies and technologies.
  • Timely insights from industry experts
  • Practical solutions T&D engineers
  • Free access to every issue

Download the 2026 Electrical Training Catalog

Explore 50+ live, expert-led electrical training courses –

  • Interactive
  • Flexible
  • CEU-cerified